带适配器的产品,如何满足日本新规备案和日代?
超级管理员
引言:
2025年12月25日,日本修订后的《电气用品安全法》已经开始生效。新规首次将海外跨境电商卖家定义为“特定进口商”,要求其履行与日本本土进口商同等的法律义务。
对于销售带适配器产品的卖家来说,这意味着必须完成PSE认证+指定日本国内管理人+METI备案等一整套合规流程。
一、合规基础:日本新规备案与日代制度全面解读
2025年12月25日,日本政府修订后的《电气用品安全法》将正式生效,新规首次将海外直接销售至日本的卖家(无论是否使用日本本土进口商)视为 “特定进口商” ,需承担与日本本土制造商/进口商同等的法律责任。
对于跨境电商卖家来说,新规带来的核心变化是必须指定一名 “日本国内管理人”(日代) 负责产品安全合规事宜。
日本国内管理人需要拥有可验证的日本本地地址,能代表海外卖家与日本政府沟通,并具备日语沟通能力,无相关违法记录。
国内管理员需要完成的义务包括:代为保管检验记录、维护技术标准相关文件、向METI提交报告与资料、在政府要求时配合现场检查、根据法律要求提交合格证书等。
如果卖家未在规定期限内完成这些合规要求,亚马逊、速卖通等主流电商平台已明确表示,相关商品将无法继续在日本站点销售。违反《产品安全四法》的卖家,可能面临最高1年监禁或100万日元罚款。
二、产品定位:适配器产品分类
电源适配器属于高风险电气产品,在日本PSE认证体系中明确归类为 “特定电气用品” 。这意味着适配器必须通过更严格的第三方机构认证,获取菱形PSE标志,并在产品上标示菱形PSE标志才可以销售。
常见产品类型请参考下方
补充说明:
菱形PSE与圆形PSE的判定:
菱形标志的PSE,适用于特定电气用品,是指安全风险较高的产品,必须通过型式试验,接受工厂检查,才能在日本市场上销售。这类产品需要取得合格证书,并在产品上标示菱形PSE标志才可以销售。按照日本经济产业省的规定,必须打上菱形标志的共有115种产品,包括锂电池、电源适配器、电吹风、电动工具等。
而圆形标志的PSE,适用于非特定电气用品,这类产品的安全风险相对较低,虽然不强制要求通过型式试验和工厂审查,但仍需符合日本相应的安全和电磁兼容性(EMC)要求。这类产品可以由企业或第三方认证。通过认证后,在产品上加贴圆形PSE标志。这个标志的匹配对象共包含338种产品,包括LED灯、USB充电器、小型家电等。
注意:PSE的认证机构,菱形PSE必须是日本经济产业省指定机构才可以,如下图所示。至于圆形的PSE,则不需要指定机构,只需根据类目寻找有这个对应认证能力的机构就可以。
三、认证核心:带适配器产品的PSE认证和备案
1.认证流程与准备材料
菱形PSE认证的完整流程包括五个关键步骤:选机构、送样测试、文件审核、工厂审核和拿证贴标。
首先,必须选择日本本土认可机构或其授权的海外实验室,非认可机构出具的报告无效。
送样测试时,需提供主型号产品2台、派生型号产品各1台。测试依据日本JIS标准,例如家电类参考JIS C 9335系列,对应国际IEC 60335标准。重点检测电气安全(耐压2000V)和电磁兼容性(EMC)。
申请PSE认证需要准备的资料包括:申请表、产品规格书、电路图、关键元器件清单、CB报告(含日本的差异性测试)、日文使用手册或组装手册、日文铭牌与警告标志(含PSE标志及通报供货商名称)、结构数据表等。
关键要点与时间周期
在PSE认证过程中,工厂检查是菱形PSE认证特有的环节。认证机构会对生产厂进行实地审查,重点核查原材料溯源体系、生产记录完整性、质检流程规范性。
如果工厂管理存在漏洞,需要整改后重新审核。对于圆形PSE认证,则无需第三方强制检测和工厂检查,制造商或进口商可通过自我声明确认产品符合安全标准。
PSE证书
2.菱形/圆形PSE适配器备案怎么做?
讲真的,至少一大半的卖家都不知道。METI就是日本经济产业省英文全名的简称——Ministry of Economy Trade and Industry。
所谓METI备案,就是你需要向日本经济产业省做相关产品的进口信息报备,原则上来说,查不到信息,视为没有报备,经济产业省可以直接下架或追责。
备案主体
产品安全四法新规要求备案必须以卖家的名义申请备案。意味着旧规下来的备案,亚马逊平台可能不认可,需重新备案。
备案资料
PSE证书及测试报告、申请表、进口商营业执照、型式区分表、自检报告及产品图片等。
申请METI备案需要注意的问题点:
1、产品配有适配器等其他配套设备销售,需确认是整机申请还是除配套设备外的机器申请,以免拿到备案文件后亚马逊提出问题;
2、备案需要提供安规报告才能申请,备案的信息是与PSE证书保持一致性的(如关于系列申请问题);
3、产品标签和备案申请方必须与备案的进口商名称一致;
4、同一个系列,产品名称,功能用途,关键元器件相同,PSE能做一起,METI备案就能做一起;
5、菱形PSE做备案须要提供原件或正式副本。
6、带适配器的产品,适配器需单独做备案。
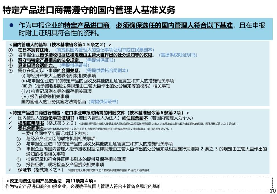
3. 适配器日代怎么注册?
步骤一:寻找并确定合适的国内管理人(如易迈)来担任此角色。确保其完全符合上述资质要求。日代可以按照店铺主体来申请,也可以按次申请。
步骤二:签署正式的委托合同这是最关键的一步(日代协议)。合同必须采用日语或英语,并明确规定以下事项:
1. 与经济产业省的联络机制(双方地址、电话、紧急联系人)。
2. 关于产品回收及危害防止措施的协作方式。
3. 明确授予国内管理人接收政府处分通知的权限。
4. 检查记录等文件的提供和保存方式。
5. 对报告征收、现场检查的配合义务。
步骤三:准备申报所需材料海外卖家(特定产品进口商)在向经济产业省申报时,需提交以下材料:
1. 申报表
2. 国内管理人的登记事项证明书(法人)或住民票副本(个人)。
3. 授权书:证明已授予国内管理人接收政府通知的权限。
4. 委托合同副本。
5. 保证书:国内管理人签署,承诺自身符合所有资质基准。
步骤四:进行业务申报
四、PSE铭牌上应该标注什么信息?
铭牌信息需要与METI备案信息一致。原则上来说,就是在商品上添加相应的PSE标志、并标注进口事业者名称(卖家)即可。并且,务必要注意一点:这个进口商是做过METI备案的,是真实存在的,不是虚拟和杜撰的。
法律也并没有要求在铭牌上标注管理人信息。因为管理人信息在经济产业省的系统里可以查到,不需要在产品上体现。
五、平台操作:亚马逊日本站主体信息填写指南
对于已经完成PSE认证和METI备案的卖家,下一步就是在亚马逊日本站正确填写备案信息,以确保商品能够正常上架销售。
主体信息模块的关键填写项
登录亚马逊日本站卖家中心后,进入“账户信息”或“合规性信息”相关页面,在产品编辑页面或专门的认证上传入口,选择对应产品类目。需要填写或更新的关键信息包括:
日本国内管理人(日代)信息:包括姓名/公司名称、日本境内地址、联系电话和电子邮件地址。这些信息必须与METI备案时提交的信息完全一致。
PSE认证信息:提供PSE证书编号、发证机构名称、证书有效期等。对于菱形PSE认证产品,还需提供工厂检查报告编号。
METI备案号:格式通常为R-XXXX-XXXX,必须准确无误地填写。
产品合规标志信息:说明产品上实际印刷的PSE标志类型(菱形/圆形)、标志尺寸(直径需≥5mm)以及标志在产品上的位置。

总结:由于新规将已经在 2025 年 12 月 25 日正式生效,日本站卖家需要在未来一年内逐步完成国内管理员、产品标签与合规文件的准备。
易迈承接日本管理人、METI备案和PSE认证检测,有需请随时与我们沟通!我们将为您提供一对一指导! 新规备案+日代最快4-5天完成!











关注易迈微信